业务咨询
发布时间:2026-02-03
环特生物
浏览次数:620

编者按
2025年,在以Nature、Cell、Science三大国际顶级期刊为代表的前沿科学研究中,斑马鱼频频亮相,是当之无愧的明星模型。这一年,利用斑马鱼,从大脑中星形胶质细胞主导的“状态开关”,到决定肿瘤免疫疗效的“CRATER战场”;从发现视网膜利用颜色信息进行高效计算的“背景抑制”新法则,到阐明基因相似神经元因空间位置而功能分化的“地形密码”,甚至揭示人类面部形成机制……
斑马鱼正以其独特的优势,重塑遗传学、视觉研究、肿瘤免疫、神经发育等多个基础研究领域的认知版图,并为未来的疾病机制研究与治疗注入强劲的原动力。本期,我们一起来回顾2025年CNS上那些斑马鱼研究突破性成果——
01、斑马鱼揭示神经元的奥秘

文章题目
Transcriptomic neuron types vary topographically in function and morphology
杂志:Nature(IF=48.5)
发表时间:2025年2月12日
作者:Inbal Shainer、Johannes M. Kappel 等
单位:德国马克斯·普朗克生物智能研究所等
本研究首次对6-7day的斑马鱼视顶盖(optic tectum, OT)的45766个细胞进行测序,发现了超过60种不同的细胞类型,并对神经元进行了转录组、功能和形态的三维整合分析,揭示了斑马鱼视顶盖神经元类型在功能和形态上的复杂多样性。研究发现,即使转录组相似的神经元,其视觉反应特性和形态结构也会因其在脑区内的具体三维空间位置不同而产生显著差异,这表明,神经元最终表型由内在遗传程序和外在位置依赖信号共同决定,遗传等效的神经元在分化过程中可能通过局部环境的限制而变得在功能和形态上不同,为理解大脑的细胞类型架构提供了新的视角。

02、星形胶质细胞嘌呤信号在NE介导的行为抑制中发挥关键作用

文章题目
Norepinephrine changes behavioral state through astroglial purinergic signaling
杂志:Science(IF=45.8)
发表时间:2025年5月15日
作者:Misha B. Ahrens,Alex B. Chen等
单位:美国霍华德休斯医学院等
本研究利用斑马鱼,首次揭示了去甲肾上腺素(NE)调控行为状态转换的一种全新机制:它并非直接作用于神经元,而是优先激活星形胶质细胞,进而通过星形胶质细胞释放的ATP/腺苷嘌呤信号,间接抑制神经元活动、驱动行为静默,确立了星形胶质细胞嘌呤能信号在去甲肾上腺素(NE)介导的行为抑制中的核心作用,并阐释了NE通过星形胶质细胞释放ATP并转化为腺苷的分子通路,最终抑制行为的全过程。这不仅填补了神经调质理论中胶质细胞角色的空白,也为理解脑状态转换提供了全新视角。

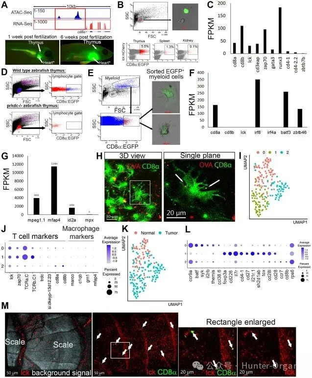
03、利用斑马鱼发现肿瘤免疫新战场

文章题目
CRATER tumor niches facilitate CD8+ T cell engagement and correspond with immunotherapy success
杂志:Cell(IF=42.5)
发表时间:2025年10月17日
作者:George F. Murphy,Leonard I. Zon等
单位:哈佛大学,哈佛医学院附属布莱根妇女医院等
文章主题:
本研究利用斑马鱼,在肿瘤微环境中发现并命名了一种名为 “CRATER” (凹陷状生态位)的关键结构。该结构是肿瘤内部一个 “免疫友好型”的特殊区域,其中富含活跃增殖的CD8⁺ T细胞和特定的抗原呈递细胞,形成了一个促进免疫细胞识别和攻击癌细胞的局部环境。研究表明,CRATER结构的存在与患者对免疫检查点抑制剂治疗的积极反应和更长的生存期显著正相关。通过观察斑马鱼体内的黑色素瘤,发现CD8⁺ T细胞并非在肿瘤表明漫无目的地巡逻,而是在黑色素瘤边缘的凹陷区域聚集,与黑色素瘤细胞形成长时间的相互作用。通过斑马鱼进一步验证,揭示了调控CRATER形成的代谢机制,并提出靶向增强CRATER可作为改善癌症免疫治疗的新策略。

04、尼安德特人DNA揭示人类面部形成机制

文章题目
Neanderthal DNA reveals how human faces form
杂志:Nature(IF=48.5)
发表时间:2025年11月20日
单位:英国爱丁堡大学MRC人类遗传学部等
文章主题:
本研究通过斑马鱼胚胎实验,比较尼安德特人和现代人类的基因组差异,探讨了尼安德特人DNA与现代人类面部形成的关系,揭示了人类面部特征形成的遗传机制。通过将尼安德特人和现代人类的DNA版本插入斑马鱼胚胎中,发现尼安德特版本能更强激活SOX9基因,这个基因在胚胎面部发育中起关键作用。当增加斑马鱼胚胎中的SOX9水平时,塑造下巴的细胞群扩大,这解释了尼安德特人化石中观察到的更大更强的下巴特征。

05、斑马鱼利用光谱信息抑制视觉背景机制探究

文章题目
Zebrafish use spectral information to suppress the visual background
杂志:Cell(IF=42.5)
发表时间:2025年12月24日
作者:Tom Baden,Chiara Fornetto等
单位:英国苏塞克斯大学生命科学学院等
文章主题:
本研究探讨了斑马鱼如何利用水下环境中光谱信息随距离衰减的物理特性,通过视网膜中不同类型的视锥细胞之间的拮抗作用,实现对视觉背景的抑制,从而更有效地感知前景物体。通过结合遗传学、电生理学、计算建模和虚拟现实行为实验,首次完整揭示了这种基于颜色的背景抑制如何帮助动物在复杂视觉环境中更清晰地“看见”目标,重塑了对视觉系统古老的水生起源的理解,并推测哺乳动物视锥细胞的丢失是其陆地化适应的结果,而非夜行性生活所致。

作为健康美丽产业CRO服务开拓者与引领者、斑马鱼生物技术的全球领导者,环特生物搭建了“斑马鱼、类器官、哺乳动物、人体”四位一体的综合技术服务体系,开展健康美丽CRO服务、科研服务、智慧实验室搭建三大业务。目前,环特已建立200多种斑马鱼模型及脑类器官、心脏类器官及各种肿瘤类器官培养平台,欢迎有需要的读者垂询!

